Design-In-Expertise And Service
Suchen nach ...
Suche:
Hersteller Kategorie Artikel Freitext

3PEAK – High Speed Operationsverstärker

High Speed OperationsverstärkerIn unserer Reihe zu den Operationsverstärkern des Herstellers 3PEAK kommen wir in diesem Artikel zu High Speed Operationsverstärkern. 3PEAK bietet hier eine kleine, aber interessante Auswahl.

Mit einer Bandbreite von 250MHz und Anstiegsrate von 180V/µs, dazu geringe Rauschwerte von 6,5nV/√Hz und Rail-to-Rail IO, sind diese Verstärker für viele Anwendungen geeignet bei denen ein schneller Verstärker benötigt wird. Dazu zählt die Verarbeitung von Hochfrequenz-Signalen mit geringer Spannung oder Video Signale. Auch Anwendungen wie optische Netzwerke, einstellbare Laser, Transimpedanz-Verstärker oder Barcode Scanner können von diesen Verstärkern profitieren.

Highlights der TPH250x Serie

  • Versorgungsspannung: 2,5V..5,5V bzw. ±1,25V..±2,75V
  • Unity-Gain Bandbreite: 250MHz (-3dB)
  • Anstiegsrate: 180V/µs
  • Offsetspannung: ±2mV
  • Eingangsrauschdichte: 6,5nV/√Hz (@1MHz)
  • 2. Harmonic Distortion: -78dBc (@1MHz; Vo=2Vpp)
  • 3. Harmonic Distortion: -90dBc (@1MHz; Vo=2Vpp)
  • Differentieller Verstärkungsfehler: 0,02%
  • Differentieller Phasen-Fehler: 0,3°
  • 0,1dB Gain Flatness: 25MHz
  • Rail-to-Rail I/O
  • Ausgangsstrom: 100mA min.
  • 1 bis 4 Kanal
  • Datenblatt

Anwendungen für den TPH250x

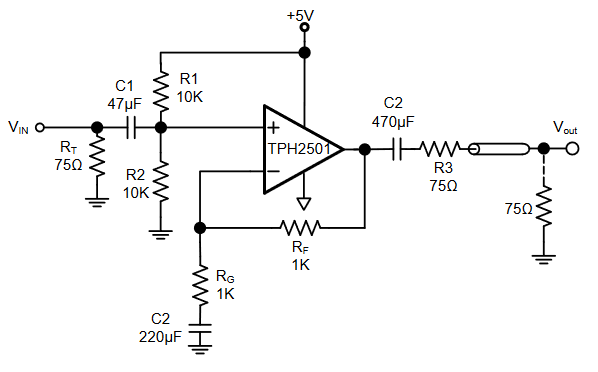
Mit Verstärker wie die TPH250x Serie lassen sich Treiberstufen für schnelle Signale wie zum Beispiel Videosignale realisieren.  Die Operationsverstärker TPH2501, TPH2502 und TPH2504 sind hier als Rail-to-Rail-Ausgangsverstärker mit hoher Bandbreite sowie mit hohem Ausgangsstrom, ausgezeichnetem Dg, Dp und geringer Verzerrung ideal, um Videosignale in Anwendungen mit niedriger Versorgungsspannung zu treiben.

Die Abbildung zeigt einen TPH2501 in der Verschaltung für einen Videoleitungstreiber. Das Signal ist durch C1 AC-gekoppelt. R1 und R2 werden zur Pegelverschiebung des Eingangs und des Ausgangs verwendet, um den größten Ausgangshub zu erzielen. RF und RG stellen die AC-Verstärkung ein. C2 isoliert das virtuelle Massepotenzial. RT und R3 sind die Abschlusswiderstände für die Leitung. C1, C2 und C3 werden groß genug gewählt, um den Abfall des Signals zu minimieren.

Sie benötigen weitere Informationen? Gern berät Sie unser Team zu dem Verstärkerportfolio von 3PEAK oder unterstützt Sie bei der Suche nach Alternativ-Bauteilen für Ihr Design

    Bitte kontaktieren Sie mich zu oben genannten Thema per

    Ich bin interessiert an:

    AngebotBesuchsterminDatenblattMusterSonstiges